2026国际足联世界杯 - 官方中文网站 - FIFA World Cup 2026
English
日本語
Español
اللغة العربية
首页
关于我们
2026世界杯官网简介
公司领导
专业设置
团队力量
教授
副教授
讲师
助教
行政人员
公司产品
旗下产业
研究生教育
公共外语教学部
MTI教育中心
教学成果
科学研究
科研信息
学术活动
研究中心
员工工作
员工活动
党建工作
党建工作
工会风采
清廉外院
社会考试
各类考试介绍
JLPT
J.TEST
NAT-TEST
TOPIK
对外交流与合作
人才招聘
招生工作
就业服务
下载中心
员工用表
教师用表
审核评估
通知公告
通知公告
当前位置:
首页
->
通知公告
->
正文
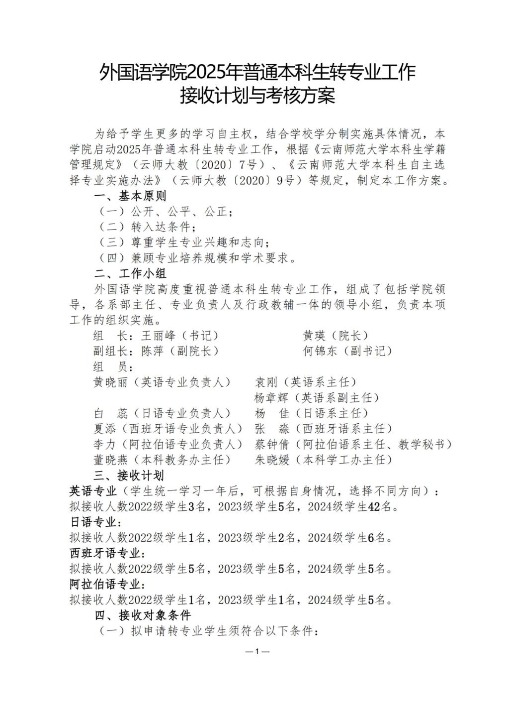
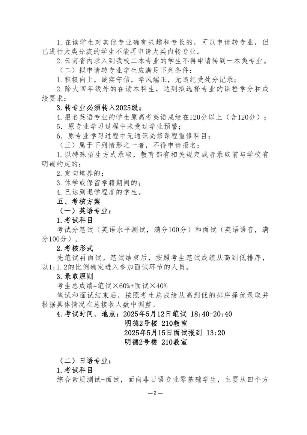
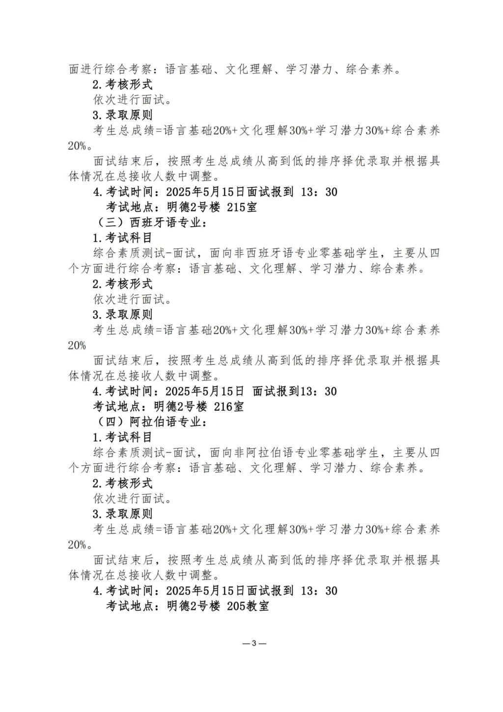
2025年普通本科生转专业工作考核工作方案(最终版)
发布日期:2025-04-14
浏览次数:
附件【
2025年普通本科生转专业工作考核工作方案(最终版)_20250414121400_纯图版.pdf
】已下载
次